Sunday March 2026

হটলাইন

সেবা এবং ধাপ

নং শিরোনাম সেবার ধাপ কার্যকলাপ
  
গ্রামভিত্তিক মৌলিক প্রশিক্ষণ দেখুন
জরুরী প্রয়োজনে নির্বাহী আদেশে আনসার অঙ্গীভুতকরণ দেখুন
অঙ্গীভুত আনসারের মাধ্যমে নিরাপত্তা প্রদান দেখুন
মৌলিক প্রশিক্ষণ দেখুন
আনসার ও ভিডিপি উন্নয়ন ব্যাংকের মাধ্যমে ক্ষুদ্র ঋণ সেবা দেখুন
পেশাভিত্তিক প্রশিক্ষণ দেখুন
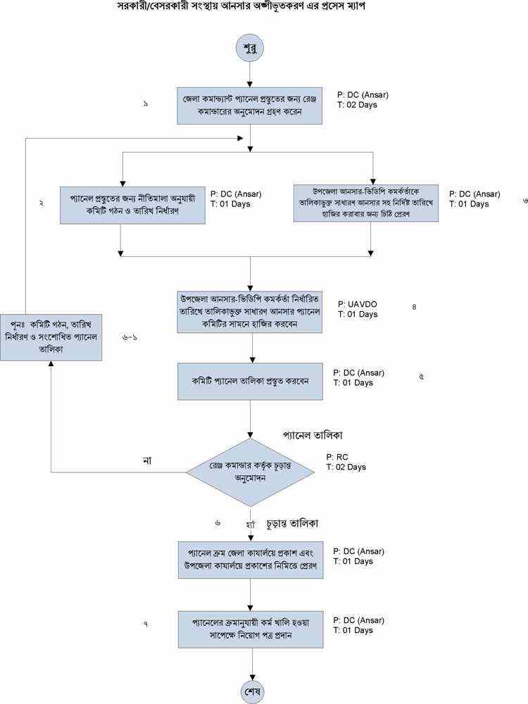
সরকারী-বেসরকারী সংস্থায় অন্তর্ভূক্তিকরণ দেখুন
দেখছেন ১ থেকে ৭ পর্যন্ত, মোট ৭ এন্ট্রি

এক্সেসিবিলিটি

স্ক্রিন রিডার ডাউনলোড করুন